您现在的位置是:首页 > 科技前沿
工信部:223项行业标准报批公示(涉环保)
智慧创新站
2025-04-24【科技前沿】129人已围观
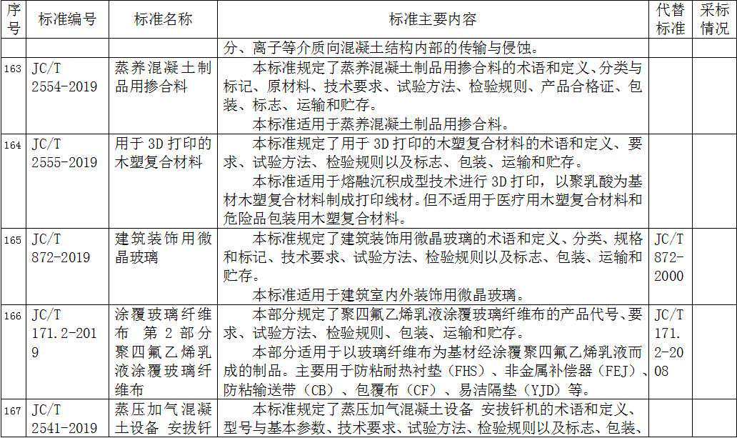
简介根据行业标准制修订计划,相关标准化技术组织已完成《阻燃化学品聚磷酸三聚氰胺》等150项化工行业标准、《工业用碳九芳烃》等5项石化行业标准、《真空自耗炉结晶器》等5项冶金行业标准、《高性能红外探测器用热释电单晶》等22项建材行业标准、《智能热水循环屏蔽电泵》等39项机械行业标准、《多旋翼无人机系统通用...
根据行业标准制修订计划,相关标准化技术组织已完成《阻燃化学品聚磷酸三聚氰胺》等150项化工行业标准、《工业用碳九芳烃》等5项石化行业标准、《真空自耗炉结晶器》等5项冶金行业标准、《高性能红外探测器用热释电单晶》等22项建材行业标准、《智能热水循环屏蔽电泵》等39项机械行业标准、《多旋翼无人机系统通用要求》等2项航空行业标准的制修订工作。在以上标准批准发布之前,为进一步听取社会各界意见,现予以公示,截止日期2019年11月12日。
公示时间:2019年10月12日—2019年11月12日
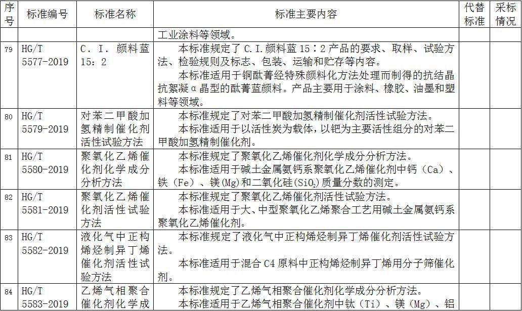
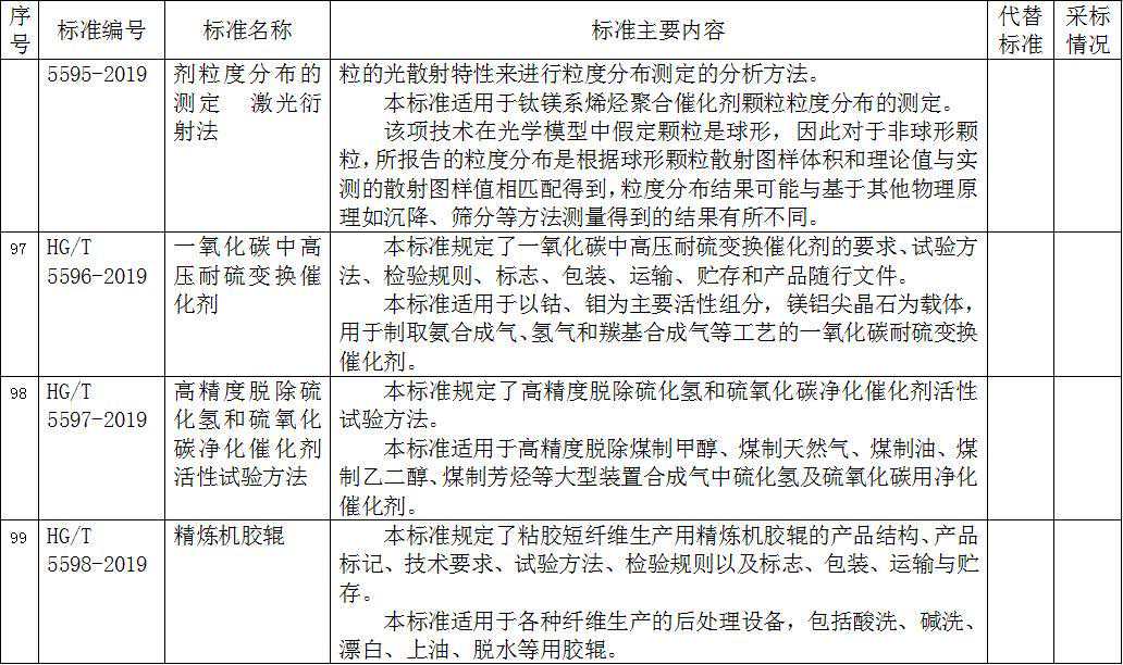
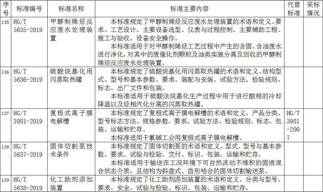
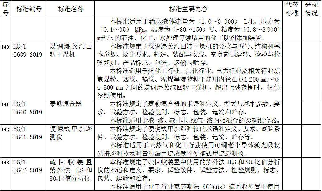
223项行业标准名称及主要内容














免责声明:以上内容转载自北极星环保网,所发内容不代表本平台立场。全国能源信息平台联系电话:,邮箱:hz@,地址:北京市朝阳区金台西路2社
很赞哦!(133)
下一篇:硬件培训哪家好