您现在的位置是:首页 > 科技前沿
"独角兽"显华科技:多名股东曾"经营异常",两子公司曾被处罚
智慧创新站
2025-11-02【科技前沿】169人已围观
简介经济导报记者杜海12月初,山东省工信厅公示了2020年度山东省瞪羚、独角兽企业名单和省级“专精特新”中小企业名单。其中,烟台显华化工科技有限公司(下称“显华科技”)位列5家独角兽企业。显华科技共有12家股东,控股子公司5家。然而,经济导报记者获悉,显华科技的多名股东曾被列入经营异常名录;两家子公司曾...
经济导报记者杜海
12月初,山东省工信厅公示了2020年度山东省瞪羚、独角兽企业名单和省级“专精特新”中小企业名单。其中,烟台显华化工科技有限公司(下称“显华科技”)位列5家独角兽企业。
显华科技共有12家股东,控股子公司5家。然而,经济导报记者获悉,显华科技的多名股东曾被列入经营异常名录;两家子公司曾受到行政处罚;1家子公司也曾“经营异常”。

丰佩川直接持股79.59%
手机、平板、电脑、电视……这些我们日常生活常用的电子产品中,都少不了显示材料。作为电子产品信息显示的核心部件,液晶以及OLED(有机发光半导体)显示材料的关键性不言而喻。
山东省唯一一家混合液晶生产企业、国内唯一一家拥有液晶和OLED材料全产业链企业——诸多“唯一”加持的显华科技,成立于2003年,是一家集研发、生产、销售于一体的高新技术企业。公司曾荣获山东省瞪羚企业、山东省新材料领军企业50强等称号,是全球最大的液晶中间体和单色混合液晶供应商之一。
显华科技法定代表人为丰佩川,公司注册资本1.12亿元。天眼查显示,公司共有12家股东,其中,丰佩川持股比例79.59%,为该公司唯一的自然人股东。其余11家股东,均为企业股东或基金。值得一提的是,丰佩川行事低调,鲜少接受媒体采访。

丰佩川(左)
今年上半年,显华科技显示材料工程研究中心获批为“山东省工程研究中心”,成为烟台开发区首个显示材料省级创新平台。该研究中心主要定位于平板显示材料及辅助材料,围绕高世代线TFT-LCD混合液晶、OLED材料两大方向开展研究,以期打破国外垄断,实现国产材料商业化应用。
据悉,显华科技所生产的混合液晶、OLED材料,已被广泛应用于移动终端、电视、测温枪、车载显示、工控显示及航天、军工等领域,单色液晶材料产量占据国内市场半壁江山。其产品主要供应韩国、日本及国内的诸多显示面板制作企业,占有较高的市场份额。
显华科技2015年成立OLED事业部,不断加大研发技术投入,目前,国内已经有多家企业开始使用显华科技的OLED材料。
显示技术的更迭发展,带来的是显示材料可待深耕的“蓝海”。专注于显示材料的显华科技,发展潜力值得期待。
多名股东及子公司有“不良”记录
然而,与显华科技的“风头无两”相比,公司相关股东以及公司所投资控股的企业就有些“黯然失色”了。最显著的表现在于:其多名股东以及一家子公司曾“经营异常”,另有两家子公司曾被行政处罚。
具体来看,作为公司股东之一的烟台瑞聚光电技术咨询合伙企业(有限合伙),曾因“通过登记的住所或者经营场所无法联系”,在2020年8月10日被烟台经开区市场监管局列入经营异常名录。随后在9月29日,该公司在依法办理住所或者经营场所变更登记后,被移出了经营异常名录。

公司股东之一的山东省财金创投新旧动能转换股权投资合作企业(有限合伙),曾因“公示企业信息隐瞒真实情况、弄虚作假”,在2020年8月4日,被济南市市中区市场监管局列入经营异常名录。更正相关信息后,在8月27日被移出了经营异常名录。
公司股东之一的烟台业达创业投资有限公司,因“未按照规定的期限公示年度报告”,在2019年7月11日被烟台经开区市场监管局列入经营异常名录。当年7月26日,在补报相关年度报告并公示后,该公司被移出了经营异常名录。
目前,显华科技主要有控股子公司5家。其中,烟台蓓丰医药科技有限公司、烟台丰蓬液晶材料有限公司、烟台丰鲁精细化工有限责任公司等由显华科技100%控股。这几家全资子公司,或曾“经营异常”,或曾受到行政处罚。

比如,烟台蓓丰医药科技有限公司因“公示企业信息隐瞒真实情况、弄虚作假”,在2018年12月10日,被烟台经开区市场监管局列入经营异常名录。随后在2018年12月21日,该公司更正其公示的信息后,被移出了经营异常名录。
2016年1月4日,蓬莱市公安局出具的“蓬公(消)行罚决字〔2016〕0001号”决定书显示,烟台丰蓬液晶材料有限公司违法造成火灾事故,受到了该局行政处罚。

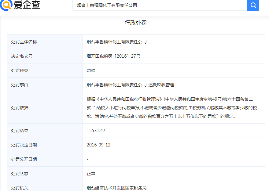
爱企查显示,烟台丰鲁精细化工有限责任公司曾被税务部门处罚。根据“烟开国税稽罚〔2016〕27号”处罚决定书,2016年9月12日,该公司因违反税收管理相关规定,被烟台经开区税务部门罚款1.55万元。
此外,2020年10月30日,公司法定代表人、大股东丰佩川将所持有的公司5000万股股权进行了出质,质权人为烟台市再担保有限公司。至于股权出质的原因,目前尚未可知。
很赞哦!(25)