您现在的位置是:首页 > 智能机电
苹果合作品牌,那充苹果iPhone如何?拆解一款10000mAh磁吸充电宝
智慧创新站
2024-12-25【智能机电】20人已围观
简介前言充电头网拿到了摩米士推出的一款10000mAh磁吸无线移动电源,这款移动电源内置强力磁铁,可以吸附到苹果手机背面进行无线充电。移动电源内置10000mAh高压锂电池,并具有双向USB-C接口,支持20W有线快充和15W无线快充,体积小巧,使用方便。在移动电源侧面设有电量指示灯,用于指示移动电源电...
充电头网拿到了摩米士推出的一款10000mAh磁吸无线移动电源,这款移动电源内置强力磁铁,可以吸附到苹果手机背面进行无线充电。移动电源内置10000mAh高压锂电池,并具有双向USB-C接口,支持20W有线快充和15W无线快充,体积小巧,使用方便。
在移动电源侧面设有电量指示灯,用于指示移动电源电池电量。下面充电头网就对摩米士这款磁吸无线移动电源进行拆解,看看内部的方案用料。
摩米士10000mAh磁吸无线充移动电源开箱

背面印有用户边使用这款移动电源磁吸充电边自拍的场景以及产品规格参数。
包装盒上产品参数特写,下面到实物环节再详细介绍。
打开包装,内含摩米士磁吸无线充移动电源、数据线、使用说明书以及讯息卡。
附带数据线短线设计,实测长度约19cm,方便用户携带和边充边用手机。
摩米士这款磁吸无线充移动电源机身通体白色,表面雾面喷砂工艺处理,手感细腻。边缘小一圈设计让产品更具立体感。
机身正面有灰色的无线充电区域标识设计,方便用户使用。
背面做了波浪纹理设计,边缘过渡圆润。
背面纹理特写,持握手感很好。
背面下方边缘还印有MOMAX品牌。
机身侧面印有移动电源详细规格参数。
产品参数特写
型号:IP123
容量:10000mAh(37Wh)
额定容量:6000mAh
USB-C输入:5、9V2A
USB-C输出:5、9、12
无线输出:5W、7.5W、10W、15W
双输出:5V3A
品牌商:摩米士科技(深圳)有限公司。
机身一端配置电源键、USB-C接口以及电量指示灯。
实测移动电源机身长度为82.39mm。
宽度为64.28mm。
厚度为25.76mm。
产品搭配5.4英寸的iPhone13mini手机,虽边缘略微超出,但未阻挡到摄像头模组,自然对于更大杯的iPhone来说亦如此,满足苹果用户手机边充电边拍摄需求。
另外测得充电器净重约为213g。
使用ChargerLABPOWER-ZKM003C测得USB-C口支持FCP、、SFCP、、、DCP、充电协议。
PDO报文显示USB-C口还具备5、9、12三组固定电压档位。
使用摩米士这款移动电源给苹果iPhone15ProMax充电,USB-C口输出功率为9.05。
摩米士10000mAh磁吸无线充移动电源拆解看完摩米士这款磁吸无线充移动电源的开箱和测试后,下面就进行拆解,一起来看看内部的设计和用料。
首先沿外壳边缘接缝撬开外壳。
盖板通过卡扣固定,对应磁铁的位置镂空降低厚度。
移动电源壳体内部一览,无线充电线圈和吸附磁铁粘贴在黑色塑料支架上。
无线充电线圈焊接在垂直PCBA模块上。
电池正负极也焊接在垂直PCBA模块上。
从壳体中取出PCBA模块和电池组。
壳体内部对应电感的位置粘贴石墨导热贴纸。
用于LED指示灯遮光的格栅特写。
电量检测按键特写。
导线焊接处特写。
下方为无线充电线圈。
边缘用于吸附手机的磁铁特写。
无线充电线圈采用利兹线绕制。
另外一侧标注电芯型号。
电池来自诺威新能源,型号955465,厚度为9.5mm,宽度为54mm,长度为65mm。电池容量为5000mAh,能量为18.5Wh,两片电池并联组成10000mAh容量。
断开PCBA模块与电池组的连接。
无线充电线圈的塑料框架粘贴在电池上。
两片电池为并联连接,在电池极耳之间填充泡棉。
电池左右和电池底部粘贴青稞纸保护。
电池正负极采用点焊连接,并粘贴青稞纸绝缘。
分离取下电池组上粘贴的无线充电线圈。
热敏电阻采用导热胶粘贴在电池组侧面。
移动电源PCBA模块正面焊接合金电感,移动电源主控芯片,电池保护芯片和MCU,以及USB-C母座,电量显示LED灯和电量检测按键。
背面焊接无线充电主控芯片,谐振电容和热敏电阻。
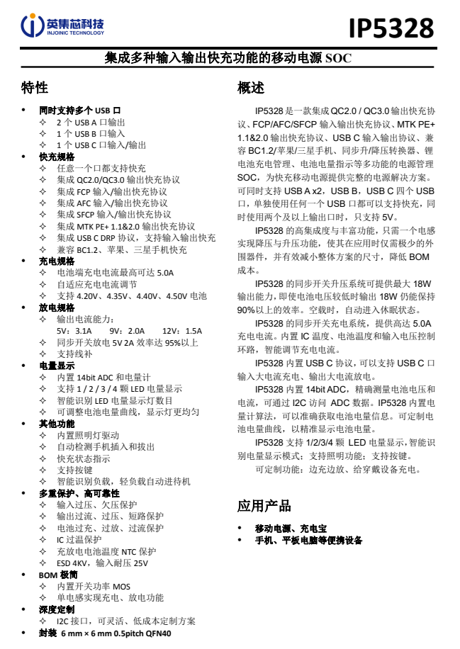
移动电源主控芯片采用英集芯IP5328,这是一款集成/3.0输出快充协议、FCP/AFC/SFCP输入输出快充协议、MTKPE+1.12.0输出快充协议、USBC输入输出协议、兼容/苹果/三星手机、同步升/降压转换器、锂电池充电管理、电池电量指示等多功能的电源管理SOC,为快充移动电源提供完整的电源解决方案。
英集芯IP5328资料信息。
充电头网了解到,采用英集芯IP5328P的产品还有Realme10000mAh快充移动电源、RAVPOWER15000mAh双向快充移动电源、TEGIC8000mAh无线充移动电源、奈特科尔10000mAh双向快充移动电源、羽博20000mAhPD移动电源等。
输入端四颗并联的MLCC滤波电容特写。
2.2μH合金电感用于升降压电压转换。
10mΩ电阻用于输出电流检测。
四颗LED指示灯用于电量指示。
双色指示灯用于指示工作状态。
电量检测按键采用贴片焊接。
无线充电主控芯片采用英集芯IP6829,这是一款无线充电发射端控制SoC芯片,兼容最新标准,支持A11、A11a、MP-A2线圈,支持5W、苹果7.5W、三星10W、15W无线充电。IP6829内集成全桥驱动电路和电压电流两路ASK通讯解调模块,集成度很高,有效降低方案尺寸和BOM成本。
英集芯IP6829资料信息。
20mΩ电阻用于无线充电功率级电流检测。
四颗并联的NPO谐振电容特写。
电池保护芯片来自赛芯微,型号XB8886A,是一颗内置保护管的一体化电池保护芯片,用于移动电源内置电池过充,过放和过流保护。
无标MCU用于整机控制。
USB-C母座采用过孔固定,黑色胶芯不露铜。
NTC热敏电阻用于检测电池温度。
全部拆解一览,来张全家福。
充电头网拆解总结MOMAX摩米士这款磁吸无线移动电源为单USB-C接口设计,支持20W有线快充和15W无线快充,吸附在苹果手机背面即可方便的进行无线充电,小巧的体积不会遮挡摄像头使用。还可以使用USB-C接口为不支持无线充电的安卓手机充电,满足不同使用需求。
充电头网通过拆解了解到,摩米士这款移动电源内置诺威新能源3.85V高压电池,共两片5000mAh电池并联,组成10000mAh容量。使用英集芯IP5328移动电源SOC芯片搭配IP6829无线充电SOC芯片,两颗芯片内部均集成开关管,外部元件十分精简。
移动电源内部采用赛芯微XB8886A一体化电池保护芯片,电池配有热敏电阻进行温度检测,边缘粘贴青稞纸绝缘保护。无线充电线圈采用塑料框架固定,并与电池粘贴。内部结构紧凑,安全措施全面。
很赞哦!(16)
上一篇:模拟电路八大经典基础电路分析!
下一篇:PCB邮票孔(半孔)设计